Универсальный гайд для самостоятельного создания лампового усилителя
Хотите создать ламповый усилитель своими руками, но не знаете с чего начать? Наше подробное руководство поможет вам освоить основы и пошагово организовать процесс создания лампового универсального усилителя. Вам не нужны специальные знания - просто следуйте нашим советам и получите неповторимое качество звука!


Определите свои потребности: какую мощность и функционал хотите получить от лампового усилителя?

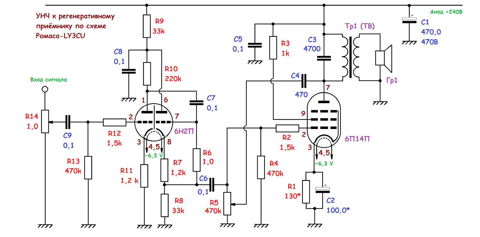
Ламповый усилитель однотакт EL84 (6П14П) - блок питания, падение напряжения, питание анода.


Исследуйте рынок электронных компонентов: выберите качественные и подходящие детали для вашего проекта.

ламповый УСИЛИТЕЛЬ на 6С33С

Постепенно изучайте принципы работы ламповых усилителей: научитесь разбору схем и пониманию их принципа работы.

Ламповый усилитель своими руками. Tube amplifier.


Не пренебрегайте безопасностью: используйте подходящие средства защиты и работайте с электроникой только в безопасном режиме.

Ламповый усилитель своими руками. Двухтактный усилитель на 6П3С

Подберите качественные лампы и трансформаторы: они существенно влияют на звук и качество усилителя.

ламповый усилитель на гу-29


Собирайте усилитель по схеме и инструкциям: следуйте точным указаниям, чтобы избежать ошибок и снизить риск повреждений.
Не забывайте об электромагнитной совместимости: обеспечьте правильное размещение компонентов, чтобы избежать помех и искажений.
Проведите тщательное тестирование и настройку усилителя: убедитесь, что он работает корректно и достигает желаемых показателей.

Продумайте оформление и корпус: создайте эстетичный и удобный дизайн для вашего лампового усилителя.


Научитесь правильно ухаживать за своим усилителем: периодически проводите обслуживание и чистку, чтобы сохранить его работоспособность на долгие годы.

Сборка и монтаж лампового усилителя.