Как собрать осциллятор в домашних условиях: подробная инструкция и полезные советы
В этой статье вы найдете пошаговую инструкцию, как сделать осциллятор своими руками, и полезные советы для создания этого устройства. Осциллятор - это электронное устройство, которое генерирует переменный ток определенной частоты. Он часто используется в радиотехнике, медицине и других областях. Создание осциллятора своими руками может быть интересным и полезным проектом для любителей электроники.



Выберите тип осциллятора, который хотите собрать. Существуют разные типы осцилляторов, такие как RC-осцилляторы, LC-осцилляторы, фазовые осцилляторы и т. д. Исследуйте каждый тип, чтобы определить, какой подходит для ваших нужд.

tig сварка своими руками с надёжным осциллятором и полным описании схемы, с минимальным бюджетам.


Приобретите необходимые компоненты. Вам понадобятся различные электронные компоненты, такие как резисторы, конденсаторы, индуктивности, операционные усилители и другие. Убедитесь, что у вас есть все необходимые детали перед началом сборки.

ТОП 3 самоделки из МИКРОВОЛНОВКИ! Не трать деньги, сделай сам!


Проанализируйте схему осциллятора. Найдите схему, которую вы планируете использовать, и изучите ее. Убедитесь, что вы понимаете, как работает каждый элемент схемы и как их правильно подключить.

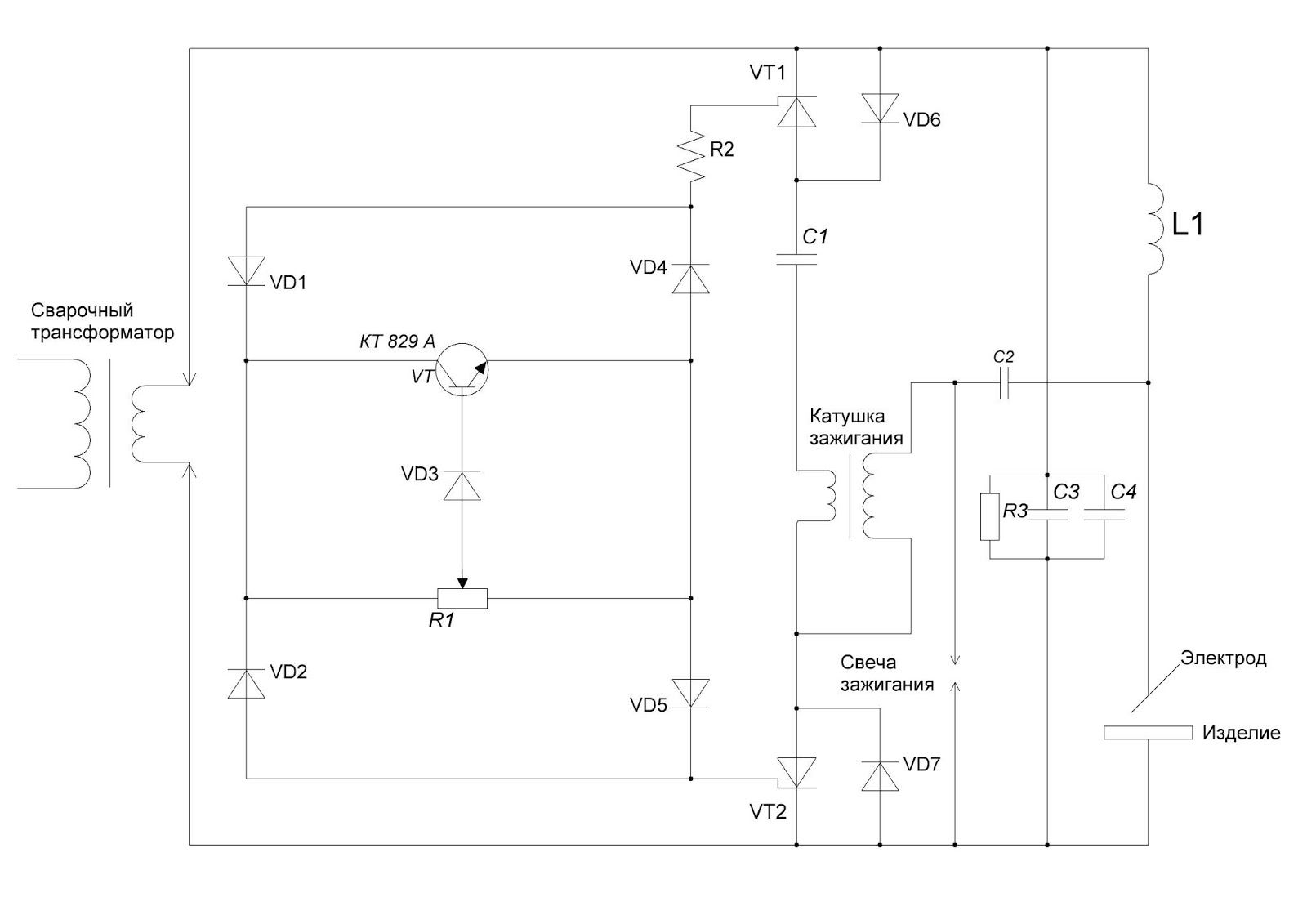
Простой Осциллятор для Аргона своими руками


Соберите осциллятор пошагово. Начните с монтажа первых компонентов согласно схеме и продолжайте, пока не завершите сборку всего осциллятора. При монтаже следуйте инструкциям и обращайте внимание на правильность подключения каждого элемента.

Осциллятор своими руками

Проверьте работу осциллятора. После завершения сборки подключите осциллятор к источнику питания и проверьте его работу. Убедитесь, что частота генерируемого сигнала соответствует заданным параметрам.

Об аккуратной сварке кузовных деталей встык, или как не накласть слишком большую кучу... металла


Настройте осциллятор при необходимости. Если частота генерируемого сигнала не соответствует заданным параметрам, вам может потребоваться внести некоторые изменения. Измените значения компонентов или подстройте элементы согласно рекомендациям в схеме или инструкции.
Тестируйте осциллятор на различных частотах. Проверьте работу осциллятора на разных частотах и убедитесь, что он сохраняет стабильность и точность генерации сигнала.

Точечная Тиг сварка. Зазоры тоже можно заварить. удивительный процесс сварки металла.
Изучайте дополнительные возможности осциллятора. Осцилляторы могут иметь различные функции и настройки. Изучите возможности вашего осциллятора и освоите всю его функциональность. Это поможет вам использовать его в различных проектах и задачах.

Осциллятор для аргона СВОИМИ РУКАМИ.

Будьте осторожны при работе с электричеством. При сборке и тестировании осциллятора следуйте правилам безопасности и разумной осторожности. Выключайте питание перед внесением изменений в схему или проводя техническое обслуживание.


Продолжайте изучать и совершенствовать свои навыки. Электроника - это постоянное обучение и практика. Изучайте новые концепции, экспериментируйте с различными схемами и развивайте свои навыки работы с осцилляторами и другими электронными устройствами.

Осциллятор самый простой



TIG СВАРКА СВОИМИ РУКАМИ: ОЧЕНЬ ПРОСТОЙ ОСЦИЛЛЯТОР (ВЫСОКОВОЛЬТНЫЙ ГЕНЕРАТОР)!!!!