Как самостоятельно настроить и создать идеальную схему дисторшн
Узнайте, как создать собственную схему дисторшн и настроить звук наилучшим образом. В данной статье вы найдете все необходимые советы и инструкции для создания идеального звучания вашего инструмента.


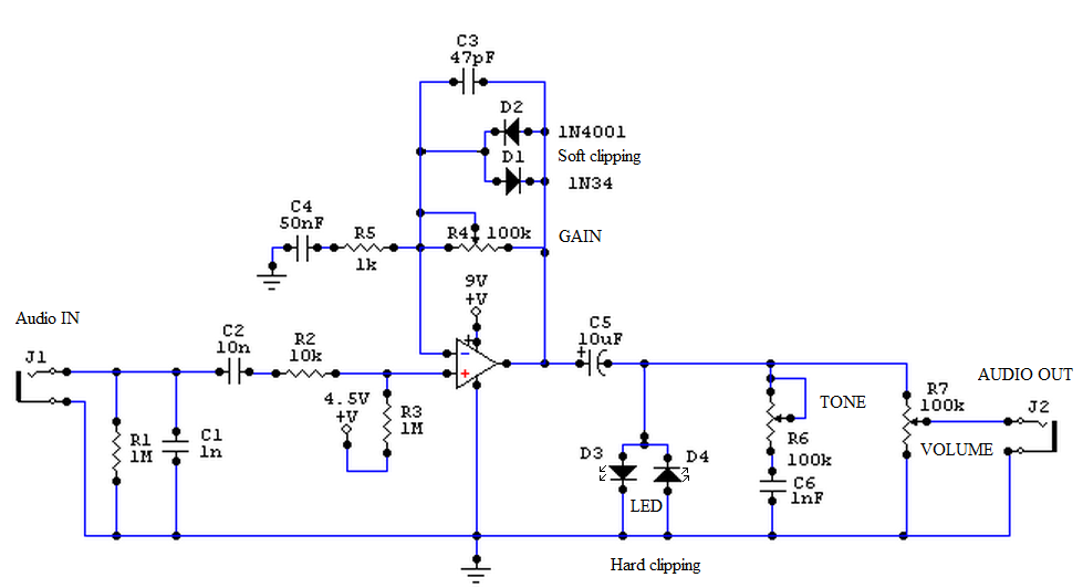
Изучите теоретическую основу дисторшн-эффекта и его различные виды

Собираем педаль Nutcracker Distortion

Соберите все необходимые материалы и инструменты для создания схемы дисторшн

Собираем педаль дисторшн на макетной плате
Следуйте пошаговой инструкции по сборке и подключению схемы дисторшн

Гитарная педаль из говна и палок

Настройте параметры схемы дисторшн для получения желаемого звучания

Крутая примочка гитаристу новичку! Сделай сам

Проверьте и отрегулируйте уровень громкости и насыщенность дисторшн-эффекта

Как работает Distortion? Разработай СВОЮ примочку

Экспериментируйте с различными настройками и эффектами для достижения уникального звучания

Distortion (Дисторшн)

Уделите внимание правильной и безопасной эксплуатации схемы дисторшн
Не забывайте о регулярном обслуживании и чистке схемы для поддержания качественного звучания
Используйте дополнительные эффекты и аксессуары для настройки звучания в зависимости от жанра музыки

Наслаждайтесь созданным вами идеальным звуком на своем инструменте с помощью схемы дисторшн своими руками!

Примочка за 200 рублей. Инструкция по сборке


How to Build a RAT Distortion Pedal For Under $27