Как собрать собственную схему сирены: шаг за шагом руководство

Узнайте, как легко и просто своими руками собрать эффективную схему сирены на основе подробной иллюстрированной инструкции. Вам не понадобятся специальные навыки или дорогостоящие материалы, чтобы создать функциональное устройство. Смотрите пошаговое руководство ниже и начинайте создавать свою уникальную схему сирены уже сегодня.


Изучите необходимые компоненты и инструменты для сборки схемы. Возможно, у вас уже есть некоторые из них, если нет, вы можете приобрести все необходимое в специализированном магазине или онлайн.

Сирена воздушной тревоги своими руками

Подготовьте рабочее место, убедитесь, что у вас есть все необходимые инструменты и материалы, чтобы избежать прерываний в процессе сборки.

😊 ЗВУКОВОЙ 😊 ГУДОК на ОДНОМ Транзисторе-Димисторе 😊

Следуйте пошаговой инструкции, которая будет содержать подробные иллюстрации и объяснения каждого шага процесса сборки.

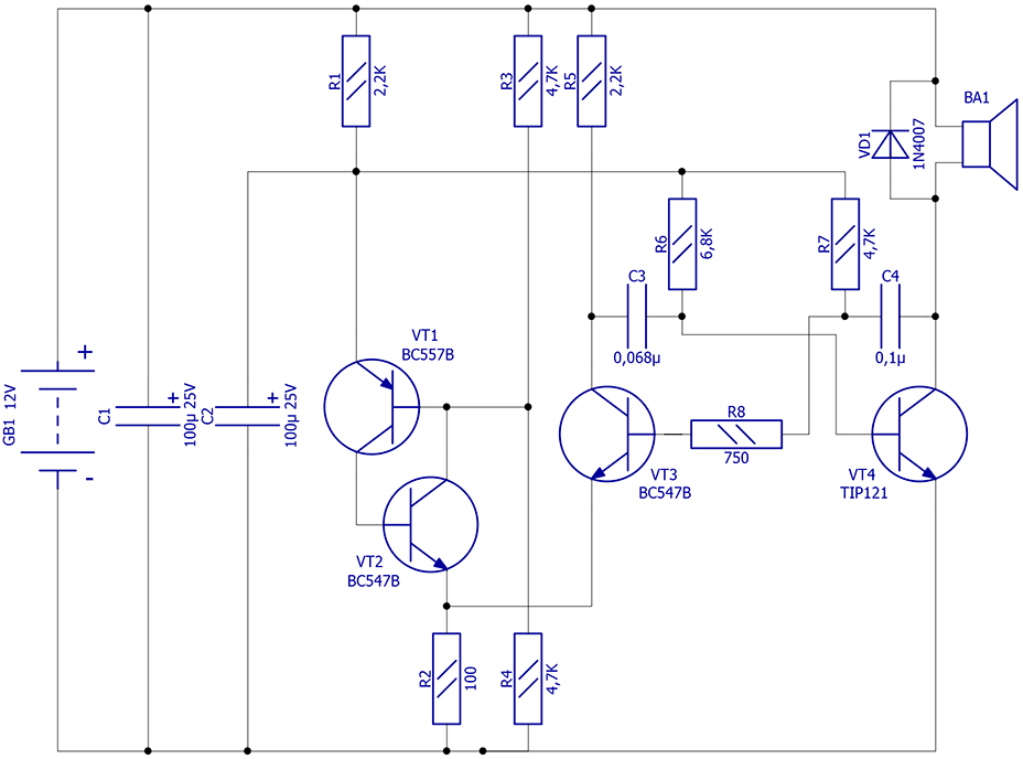
Сирена своими руками

Будьте аккуратны и осторожны при пайке и подключении электронных компонентов. Убедитесь, что вы следуете указаниям по безопасности и используете соответствующие средства защиты.

sxematube - сигнализация-мощная сирена схема

После завершения сборки тестируйте схему, чтобы убедиться, что она работает корректно. При необходимости произведите дополнительные настройки или исправления.

Сирена своими руками.

Учтите, что эта схема сирены может использоваться для различных целей, таких как безопасность дома, автомобильная сигнализация и другие. Используйте ее соответственно своим требованиям.

Не стесняйтесь экспериментировать с схемой, добавлять свои идеи и улучшения. Может быть, вы сможете создать еще более эффективную и функциональную версию сирены.

СМЕРТЕЛЬНО ОПАСНАЯ СХЕМА ⚛️ убивает СВЕТОДИОДЫ запросто

Поделитесь своим опытом и результатами с другими энтузиастами в Интернете. Форумы и сообщества могут быть полезными для обмена знаниями и идеями.

Мощная полицейская сирена своими руками.

Сирена для полицейской машины. Блиц обзор электронный схемы.

Регулярно обслуживайте и проверяйте работоспособность вашей схемы сирены. Очистите ее от пыли, проверьте состояние соединений и замените изношенные компоненты при необходимости.

Настройте громкость и частоту сигнала в соответствии с вашими потребностями и окружающей средой. Учтите, что вы должны соблюдать законы и правила, касающиеся использования сирен в вашем регионе.

ЗАВЫВАЮЩАЯ СИРЕНА НА ДВУХ ТРАНЗИСТОРАХ ДвухТональная Однако!

Сирена воздушной тревоги своими руками